Сборка и крепление коллекторного узла пневмоподвески

Сборка и крепление коллекторного узла пневмоподвески. Полезная информация от Арайд

1. Коллектор под элемент подогрева

2. Реле давления (NPT 1/8) *

3. Клапан предохранительный (NPT 1/4)

4. Резьбовая заглушка (G 1/4)

5. Порт для подключения компрессора (NPT 1/4)

6. Элемент подогрева коллекторного узла (патрон с лампой W5W)**   

Сборка и крепление коллекторного узла пневмоподвески. Полезная информация от Арайд Не допускается установка реле давления вне кузова а/м. Для установок снаружи а/м использовать герметичное реле (не входит в комплект поставки).

 

* Реле давления необходимо расположить вертикально, контактной группой вверх.

** Лампочка обеспечивает подогрев и поддержание положительной температуры распределительного узла, данная опция обязательна для установки в регионах с холодным климатом.

Сборка и крепление коллекторного узла пневмоподвески. Полезная информация от Арайд В зависимости от модификации системы и модели компрессора, используйте следующие виды креплений коллекторного узла. Виды креплений смотрите ниже.

 

 

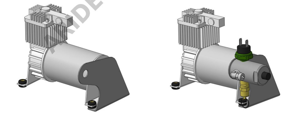
Крепление коллекторного узла для модели компрессора 100С

Сборка и крепление коллекторного узла пневмоподвески. Полезная информация от Арайд

Крепление коллекторного узла для модели компрессора 444С, 325С

Сборка и крепление коллекторного узла пневмоподвески. Полезная информация от Арайд

Для крепления кронштейна коллектора к компрессору используйте крепеж: винт с цилиндрической головкой под шестигранник DIN 912 М5 12 – 2 шт

Популярные товары
арт. 02090
180 мм на все газели
установка 7 500
3D
Пневмоподвеска ГАЗ Газель Next, Бизнес, NN, задняя ось, все модификации
Пневмоподвеска ГАЗ Газель Next, Бизнес, NN, задняя ось, все модификации
Компенсация нагрузки - 4000 кг
Пневмоподушка - 180D1 (176мм)
158 800
в наличии
5.0405 отзывов
в корзину
арт. 02090.50
220 мм, на все газели
установка 7 500
3D
Пневмоподвеска для ГАЗ Газель Next, Бизнес, подушки 250/2, задняя ось
Пневмоподвеска для ГАЗ Газель Next, Бизнес, подушки 250/2, задняя ось
Компенсация нагрузки - 5600 кг
Пневмоподушка - 250/2 (220мм)
172 000
в наличии
5.011 отзывов
в корзину
арт. 02060
160 мм на все газели
установка 7 500
3D
Пневмоподвеска ГАЗ Газель Next, Бизнес, NN, задняя ось
Пневмоподвеска ГАЗ Газель Next, Бизнес, NN, задняя ось
Компенсация нагрузки - 2560 кг
Пневмоподушка - 160D1 (148мм)
152 200
в наличии
4.9149 отзывов
в корзину
арт. 02061.03
установка 25 500
Пневмоподвеска вместо пружин для Газель NEXT, передняя ось
Пневмоподвеска вместо пружин для Газель NEXT, передняя ось
Компенсация нагрузки - 4000 кг
Пневмоподушка - 180D1 (176мм)
211 800
в наличии
5.020 отзывов
в корзину
Главная
Каталог
Корзина
Позвонить